# 简介
代码
配套的代码在 Github 中
# Vue.js 是什么
Vue 是一套用于构建用户界面的渐进式框架(可以只用 Vue,根据后续需要使用其他如 Router、Vuex 等)。
与其它大型框架不同的是,Vue 被设计为可以自底向上逐层应用。Vue 的核心库只关注视图层,不仅易于上手,还便于与第三方库或既有项目整合。另一方面,当与现代化的工具链以及各种支持类库结合使用时,Vue 也完全能够为复杂的单页应用提供驱动。
特点如下:
- 解耦视图和数据
- 可复用的组件
- 前端路由
- 状态管理
- 虚拟 DOM
# 安装
官方的安装文档
# script 引入
直接下载并用 <script>标签引入,Vue 会被注册为一个全局变量。
TIP
在开发环境下不要使用压缩版本,不然你就失去了所有常见错误相关的警告!
- 开发版本:包含完整的警告和调试模式
- 生产版本:删除了警告,33.30KB min+gzip
# CDN
看文档
# NPM
在用 Vue 构建大型应用时推荐使用 NPM 安装[1]。NPM 能很好地和诸如 webpack 或 Browserify 模块打包器配合使用。同时 Vue 也提供配套工具来开发单文件组件。
# 最新稳定版
$ npm install vue
推荐更换为 cnpm
# 其他
# Hello World
<html>
<div id="app">
<h1>当前计数{{ count }}</h1>
<!-- <button @click='count++'>-</button>也可这样写,‘’中当作方法中写即可,但不推荐 -->
<button @click="decrement">-</button>
<button @click="increment">+</button>
</div>
</html>
<script src="https://cdn.jsdelivr.net/npm/vue/dist/vue.js"></script>
<script>
new Vue({
el: '#app',
data: {
count: 0,
},
methods: {
// 方法不推荐使用“箭头函数”,因为不能传递 this 对象
// 可以使用 ES5 对象字面量写法,也可以使用 ES6 对象字面量增强写法
// ES5
increment: function(e) {
this.count++
// 默认方法会传递对象e,包含 MouseEvent 对象,其中有 target 属性包含了触发该事件的元素
// 但是若上述 HTML 中改为 @click='sub()' 则不包含该对象
console.log(e)
},
// ES6
decrement() {
this.count--
},
},
})
</script>
# options
在new Vue(options)中的 options 对象可以传递什么选项呢?文档
# el—DOM 🔥
类型:
string | Element限制:只在用
new创建实例时生效。详细:
提供一个在页面上已存在的 DOM 元素作为 Vue 实例的挂载目标。可以是 CSS 选择器,也可以是一个 HTMLElement 实例。在实例挂载之后,元素可以用
vm.$el访问。如果在实例化时存在这个选项,实例将立即进入编译过程,否则,需要显式调用vm.$mount()手动开启编译。注意
提供的元素只能作为挂载点。不同于 Vue 1.x,所有的挂载元素会被 Vue 生成的 DOM 替换。因此不推荐挂载 root 实例到
<html>或者<body>上。
# data—数据 🔥
类型:
Object | Function限制:组件的定义只接受
function。因为组件是用来复用的,不同页面每次new Vue()后需要返回不同的 data。详细:
Vue 实例的数据对象。Vue 将会递归将 data 的属性转换为 getter/setter,从而让 data 的属性能够响应数据变化。对象必须是纯粹的对象 (含有零个或多个的 key/value 对):浏览器 API 创建的原生对象,原型上的属性会被忽略。大概来说,data 应该只能是数据 - 不推荐观察拥有状态行为的对象。
一旦观察过,你就无法在根数据对象上添加响应式属性。因此推荐在创建实例之前,就声明所有的根级响应式属性。
实例创建之后,可以通过
vm.$data访问原始数据对象。Vue 实例也代理了 data 对象上所有的属性,因此访问vm.a等价于访问vm.$data.a。以
_或$开头的属性 不会 被 Vue 实例代理,因为它们可能和 Vue 内置的属性、API 方法冲突。你可以使用例如vm.$data._property的方式访问这些属性。当一个组件被定义,
data必须声明为返回一个初始数据对象的函数,因为组件可能被用来创建多个实例。如果data仍然是一个纯粹的对象,则所有的实例将共享引用同一个数据对象!通过提供data函数,每次创建一个新实例后,我们能够调用data函数,从而返回初始数据的一个全新副本数据对象。类似于data是个静态全局变量。如果需要,可以通过将
vm.$data传入JSON.parse(JSON.stringify(...))得到深拷贝的原始数据对象。示例:
var data = { a: 1 } // 直接创建一个实例 var vm = new Vue({ data: data, }) vm.a // => 1 vm.$data === data // => true // Vue.extend() 中 data 必须是函数 var Component = Vue.extend({ data: function() { return { a: 1 } }, })注意,如果你为
data属性使用了箭头函数,则this不会指向这个组件的实例,不过你仍然可以将其实例作为函数的第一个参数来访问。data: (vm) => ({ a: vm.myProp })
# props—数据
类型:
Array | Object详细:
props 可以是数组或对象,用于接收来自父组件(当前页面使用一个组件,则这个页面称为父组件)的数据。props 可以是简单的数组,或者使用对象作为替代,对象允许配置高级选项,如类型检测、自定义验证和设置默认值。
你可以基于对象的语法使用以下选项:
type: 可以是下列原生构造函数中的一种:String、Number、Boolean、Array、Object、Date、Function、Symbol、任何自定义构造函数、或上述内容组成的数组。会检查一个 prop 是否是给定的类型,否则抛出警告。Prop 类型的更多信息在此。default:any为该 prop 指定一个默认值。如果该 prop 没有被传入,则换做用这个值。对象或数组的默认值必须从一个工厂函数返回。required:Boolean定义该 prop 是否是必填项。在非生产环境中,如果这个值为 truthy 且该 prop 没有被传入的,则一个控制台警告将会被抛出。validator:Function自定义验证函数会将该 prop 的值作为唯一的参数代入。在非生产环境下,如果该函数返回一个 falsy 的值 (也就是验证失败),一个控制台警告将会被抛出。你可以在这里查阅更多 prop 验证的相关信息。
示例:
// 简单语法 Vue.component('props-demo-simple', { props: ['size', 'myMessage'], }) // 对象语法,提供验证 Vue.component('props-demo-advanced', { props: { // 检测类型 height: Number, // 检测类型 + 其他验证 age: { type: Number, default: 0, required: true, validator: function(value) { return value >= 0 }, }, }, })参考:Props
# methods—数据
类型:
{ [key: string]: Function }详细:
methods 将被混入到 Vue 实例中。可以直接通过 VM 实例访问这些方法,或者在指令表达式中使用。方法中的
this自动绑定为 Vue 实例。注意
注意,不应该使用箭头函数来定义 method 函数 (例如
plus: () => this.a++)。理由是箭头函数绑定了父级作用域的上下文,所以this将不会按照期望指向 Vue 实例,this.a将是 undefined。示例:
var vm = new Vue({ data: { a: 1 }, methods: { plus: function() { this.a++ }, // 也可以这样写 plus2() { console.log('plus2') }, }, }) vm.plus() vm.a // 2参考:事件处理器
思考:什么是 method 方法?什么是 function 函数?
- method 一般在类中,和实例、对象挂钩
- function 一般在类外部
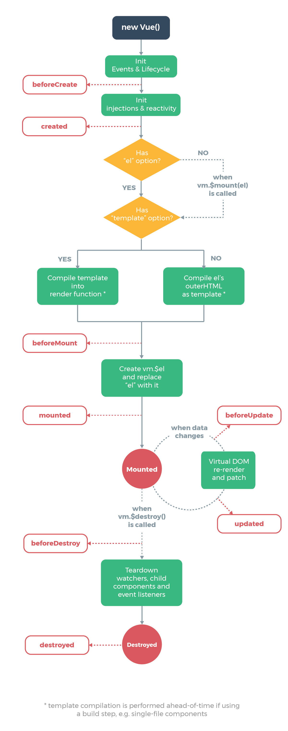
# 生命周期
回调函数:看字面意思即不是操作者主动调用,而是传递给调用的某个函数后,该函数执行的某一阶段,此时回来调用操作者定义的函数
经常使用的有:
created:在组件创建完后,会请求数据并放入 data 中mounted:updated:destroyed:一般只有组件 Componet 会进行销毁
# 回调函数是什么?
# 中文版
# 英文版

# MVVM
# 简介
MVVM(Model–view–viewmodel)是一种软件架构模式。
MVVM 有助于将图形用户界面的开发与业务逻辑或后端逻辑(数据模型)的开发分离开来,这是通过置标语言或 GUI 代码实现的。MVVM 的VM是一个值转换器,[1] 这意味着 VM 负责从 Model 中暴露(转换)数据对象,以便轻松管理和呈现对象。在这方面,VM 比 V 做得更多,并且处理大部分 V 的显示逻辑。VM 可以实现中介者模式,组织对 V 所支持的用例集的后端逻辑的访问。
MVVM 是马丁·福勒的 PM(Presentation Model)设计模式的变体。MVVM 以相同的方式抽象出视图的状态和行为,但 PM 以不依赖于特定用户界面平台的方式抽象出视图(创建了 VM)。MVVM 和 PM 都来自MVC模式。
# 组成
模型
视图
视图模型
视图模型是暴露公共属性和命令的视图的抽象。MVVM 没有 MVC 模式的控制器,也没有 MVP 模式的 presenter,有的是一个绑定器。在视图模型中,绑定器在视图和数据绑定器之间进行通信。
绑定器
声明性数据和命令绑定隐含在 MVVM 模式中。在 Microsoft解决方案堆中,绑定器是一种名为XAML的标记语言。绑定器使开发人员免于被迫编写样板式逻辑来同步视图模型和视图。在微软的堆之外实现时,声明性数据绑定技术的出现是实现该模式的一个关键因素。
# Vue 实现 MVVM

ViewModel
同步 Model 和 View 的对象。在 Vue.js 中,每个 Vue 实例都是一个 ViewModel。它们由
Vue构造函数或其子类实例化:var vm = new Vue({ /* options */ })View
由 Vue 实例管理的实际 DOM。
vm.$el // The ViewVue.js 使用基于 DOM 的模板。每个 Vue 实例都与一个对应的 DOM 元素相关联。创建 Vue 实例后,它递归遍历根元素的所有子节点,同时设置必要的数据绑定。在视图被编译之后,它会对数据变化做出反应。
使用 Vue.js 时,除了自定义指令(稍后说明)之外,您几乎不需要亲自接触 DOM。数据更改时,视图更新将自动触发。这些视图更新是非常精细的,精度可降至 textNode。它们也可以批处理并异步执行以提高性能。
Model
稍微修改的普通 JavaScript 对象。
vm.$data // The Model在 Vue.js 中,模型只是简单的 JavaScript 对象或数据对象。 一旦在 Vue 实例中将对象用作数据,它就会变成反应性(响应式)的。 您可以操纵它们的属性,并且 Vue 实例正在观察它们且在他们被更改时收到通知。 Vue.js 通过将数据对象的属性转换为 ES5 getter / setter 来实现透明的反应性。 无需进行脏检查,也不必明确通知 Vue 更新视图。 每当数据更改时,视图都会在下一帧更新。
Vue 实例代理它们所观察的数据对象上的所有属性。所以一旦一个对象
{a: 1}被观察到,两个vm.$data。和vm.a将返回相同的值,并设置vm.a = 2将修改vm.$data。数据对象在适当的地方进行了修改,因此通过引用修改它与修改
vm.$data具有相同的效果。这使得多个 Vue 实例可以观察同一段数据。在较大的应用程序中,还建议将 Vue 实例视为纯视图,并将数据操作逻辑外部化到更离散的存储层。这里需要注意的是,一旦开始观察,Vue.js 将无法检测到新添加或删除的属性。为了解决这个问题,使用
$add、$set和$delete方法对观察到的对象进行了扩充。下面是在 Vue.js 中如何实现响应性更新的高级概述:

# 响应式原理
# 源码
在 Github 上下载源码时注意 Branch 和 Tag,一般选择稳定版即 Tag 版。
从哪开始查看呢?直接找到 /src/core/index.js即可
插值语法—文本 →